365英国上市公司(集团)官方网站-Global Platform
学院首页
学院概况
学院新闻
学院公告
学院简介
学院领导
系所设置
办公电话
师资队伍
杰出人才
教授
副教授
讲师
博士生导师
硕士生导师
行政管理人员
实验人员
教育教学
教务信息
教学工作简报
科学研究
科研成果
学术动态
学生工作
学生工作动态
师德师风
师德师风
资源服务
资料下载
公告栏
党史教育专题
资料上传
您现在的位置:
学院首页
>
学院概况
>
学院公告
> 正文
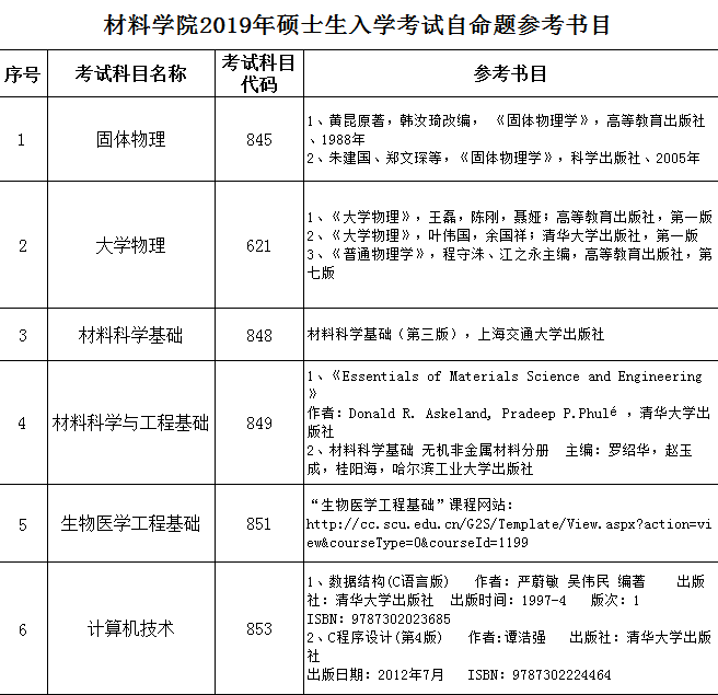
材料学院2019年硕士生入学考试自命题参考书目
发布人:dengyingjuan 发布时间:2018-09-26 浏览次数:次
学院公告
< <
学院新闻
< <
学院公告
< <
学院简介
< <
学院领导
< <
系所设置
< <
办公电话
公告栏
关于2024年新进党员组织关系转接工作的通知
[详细]
友情链接
365英国上市集团
版权所有365英国上市公司(集团)官方网站-Global Platform ©2006-2026 All Rights Reserved
电话:86-28-85416050 传真:86-28-85416050
邮编:610064 地址:365英国上市集团第一理科楼附三楼